- Research
- Open Access
- Published:
The predicting roles of carcinoembryonic antigen and its underlying mechanism in the progression of coronavirus disease 2019
Critical Care volume 25, Article number: 234 (2021)
Abstract
Background
The coronavirus disease 2019 (COVID-19) has induced a worldwide epidemiological event with a high infectivity and mortality. However, the predicting biomarkers and their potential mechanism in the progression of COVID-19 are not well known.
Objective
The aim of this study is to identify the candidate predictors of COVID-19 and investigate their underlying mechanism.
Methods
The retrospective study was conducted to identify the potential laboratory indicators with prognostic values of COVID-19 disease. Then, the prognostic nomogram was constructed to predict the overall survival of COVID-19 patients. Additionally, the scRNA-seq data of BALF and PBMCs from COVID-19 patients were downloaded to investigate the underlying mechanism of the most important prognostic indicators in lungs and peripherals, respectively.
Results
In total, 304 hospitalized adult COVID-19 patients in Wuhan Jinyintan Hospital were included in the retrospective study. CEA was the only laboratory indicator with significant difference in the univariate (P < 0.001) and multivariate analysis (P = 0.020). The scRNA-seq data of BALF and PBMCs from COVID-19 patients were downloaded to investigate the underlying mechanism of CEA in lungs and peripherals, respectively. The results revealed the potential roles of CEA were significantly distributed in type II pneumocytes of BALF and developing neutrophils of PBMCs, participating in the progression of COVID-19 by regulating the cell–cell communication.
Conclusion
This study identifies the prognostic roles of CEA in COVID-19 patients and implies the potential roles of CEACAM8-CEACAM6 in the progression of COVID-19 by regulating the cell–cell communication of developing neutrophils and type II pneumocyte.
Introduction
In December 2019, the coronavirus disease 2019 (COVID-19) has been out breaking in Wuhan China and rapidly spread throughout the world inducing a worldwide panic [1]. The novel coronavirus was isolated from human airway epithelial cells and was named severe acute respiratory syndrome-related coronavirus 2 (SARS-CoV-2), which is highly infectious and induces a high fatality [2,3,4,5]. Nowadays, the underlying pathogenic mechanism of SARS-CoV-2 has been generally explored [6]. Similar to SARS-CoV-1, SARS-CoV-2 uses the receptors of angiotensin converting enzyme II (ACE2) for viral entry process. After receptor binding, the spike (S) protein priming protease, such as cell surface transmembrane serine protease (TMPRSSs) and endosomal cathepsins, works in membrane fusion [2, 7]. However, these proteases are not prognosis predictors of COVID-19 patients, which may be significantly associated with therapeutic decision-making.
Generally, patients’ characteristics, nutritional status, clinical symptoms, comorbidities, inflammatory biomarkers and chest CT images are different in terms of patient outcome; however, whether these factors can serve as prognosis predictors for COVID-19 pneumonia is not clear. Regarding chest CT images, consolidation, emphysema and residual healthy lung parenchyma are regarded as independent predictors in COVID-19 patients [8]. Additionally, high-sensitivity C-reactive protein–albumin ratio (HsCAR) and low prognostic nutritional index (PNI) and the ratio of interleukin (IL)-6 to IL-10 were reported to be related to the prognosis of COVID-19 patients [9, 10]. Moreover, carcinoembryonic antigen (CEA) is a glycoprotein generated in colonic epitheliums in the embryonic period and has been widely used as a biomarker for tumorgenesis and progression. CEA has been also reported to be associated with the prognosis of COVID-19 patients [11, 12]. However, the potential mechanism of their predicting roles is unknown, neither is other candidate predictors.
The aim of this study is to provide novel predictors and their hypothetical mechanism in the infection and progression of COVID-19. In this study, we systematically collected and analyzed clinical information from hospitalized adult patients with COVID-19 pneumonia including demographics, disease, treatment and outcome information to identify all potential prognosis indicators for COVID-19 pneumonia. Based on the identified predictors, the prognostic nomogram was established to guide clinical decision-making. Furthermore, in order to explore the underlying mechanism of candidate biomarkers, single-cell transcriptomics of bronchoalveolar lavage fluid (BALF) from patients with or without COVID-19 were also analyzed with integrated bioinformatics methods. This study will provide novel predictors and their potential mechanism in the infection and progression of COVID-19.
Materials and methods
Patient selection and data extraction
This study was approved by the Ethics Committee of Jinyintan Hospital (KY-2020-58.01), followed the Standards for Reporting of Diagnostic Accuracy Studies Statement and Strengthening the Reporting of Observational Studies in Epidemiology (STROBE) [13, 14]. A total of 300 hospitalized adult COVID-19 patients diagnosed by reverse transcription polymerase chain reaction (RT-PCR) in Wuhan Jinyintan Hospital from January 1, 2020, to April 30, 2020, were included in the retrospective study. The exclusion criteria were: (1) patients younger than 18; (2) non-hospitalized patients; (3) patients with follow-up period less than 60 days; (4) patients admitted for another reason than COVID-19-related respiratory failure (as patients with specific malignancies could have increased CEA levels without any correlation with COVID-19, all patients with primary malignancy were excluded from the study); (5) patients whose survival time, endpoint (overall survival), demographic information or treatment data was unknown; and (6) patients whose admission carcinoembryonic antigen (CEA) was unknown.
The clinical data in the study were retrieved from the electronic medical record system of Wuhan Jinyintan Hospital on initial admission, including variables of demographic information (age at diagnosis and gender), symptom (fever, cough, expectoration, shortness of breath and diarrhea), comorbidity (diabetes mellitus, hypertension, cardiovascular disease and cerebral infarction hypertension) and therapeutic information (use of glucocorticoid, imaging score, nasal catheter, high flow oxygen intake, ventilation). Additionally, laboratory indexes were also collected including CEA (ng/ml), albumin (g/l), hemoglobin (g/l), neutrophils (× 109/l), lymphocytes (× 109/l), C-reactive protein (CRP, mg/l), hypokalemia, hypocalcemia, hyponatremia, hyperkalemia and hypernatremia. The cutoff values of laboratory and imaging indexes were determined according to the normal values stipulated by the laboratory and imaging department of Wuhan Jinyintan Hospital.
As the endpoint, the survival time and overall survival status of each patient were retrieved. The endpoint of the present study was the overall death of COVID-19 patient, which presented the outcome and prognosis of patients in this study. Patients who were diagnosed after April 30, 2020, were excluded from the study.
Epidemiological statistical analysis
The retrospective study started with descriptive statistic: Discontinuous variables were presented as percentages while continuous variables in normal distribution were described as mean ± standard deviation (SD) or else reported as median (range). Two statistical methods were applied to explore potential significant predictors. As initial parameter or nonparametric tests, the Chi-square test was used to compare the outcomes between discontinuous variables, and variance homogeneous and normal distributed continuous variables were compared by the Student t-test; otherwise, the Mann–Whitney U-test or Kruskal–Wallis H-test was used. Besides, the Kaplan–Meier survival analysis was used to determine the prognostic value of each variable. Furthermore, predictors with statistical significance in both parameter or nonparametric tests and Kaplan–Meier survival analysis were selected to construct the multivariate Cox proportional hazard model. The nomogram was established based on the multivariate model to predict the prognosis of COVID-19 patients. The significant prognostic factors in multivariate Cox model were marked with asterisks (*) in the nomogram (*: P < 0.05; **: P < 0.01). Receiver operating characteristic (ROC) curve and calibration curve were drawn to evaluate the discrimination and calibration of the nomogram.
Processing of single-cell RNA-seq data
Single-cell RNA-sequence (scRNA-seq) data of COVID-19 patients’ and healthy volunteer’s bronchoalveolar lavage fluid (BALF, accession no. GSE145926) [15] and peripheral blood mononuclear cells (PBMCs, accession no. GSE150728) [16] were download from the Gene Expression Omnibus (GEO). All BALF and PBMC samples were taken at the initial admission.
The preliminary data processing of single-cell RNA-seq data started from the Cell Ranger Single Cell Software Suite 3.3.1 (http://10xgenomics.com/). The pair-ended reads fastq files were trimmed to remove template switch oligo (TSO) sequence and poly-A tail sequence. Then, command of “cellranger count” was used to quantify the clean reads, aligned to the hg38 human genome. The Seurat method was applied to integrated data analysis [17].
In terms of quality control (QC), genes with average read count greater than one and being expressed in at least three single cells were considered for further analysis. Cells with either fewer than 100,000 transcripts or fewer than 1,500 genes were filtered out.
In data processing, first, variance stabilizing transformation (VST) method was used to identify variable genes. Variable genes were input as initial features for principal component analysis (PCA) [17]. Then, the principal components (PCs) with P values < 0.05 were filtered by the jackstraw analysis and were incorporated into further UMAP (uniform manifold approximation and projection) and t-distributed stochastic neighbor embedding (t-SNE) to identify cell subclusters (resolution = 0.50) [18]. Only the genes with |log2 fold change (FC)|> 0.5 and false discovery rate (FDR) value < 0.05 were identified as differentially expressed genes (DEGs) among cell subclusters. Feature plots and violin plots were utilized to illustrate the distribution and expression of DEGs, respectively. Additionally, scMatch [19], singleR [20] and CellMarker [21] were used as references to define each cluster. Cell trajectory and pseudo-time analysis was performed by monocle2 [22]. Furthermore, 50 hallmark gene sets were retrieved from the Molecular Signatures Database (MSigDB) version 7.1 (https://www.gsea-msigdb.org/gsea/msigdb/index.jsp) and gene set variation analysis (GSVA) algorithm was performed to absolutely quantify the activity of signaling pathways in each single cell [23, 24]. Furthermore, the CellphoneDB algorithm was used to identify the cellular communication between pneumonocyte and immune cells [25].
Identification of the mechanism of abnormal CEA expression in COVID-19 patients
First of all, the distribution and expression of CEA-related genes (CRGs) including CEACAM1, CEACAM3, CEACAM4, CEACAM5, CEACAM6, CEACAM7, CEACAM8, CEACAM16, CEACAM18, CEACAM19, CEACAM20, CEACAM21, CEACAMP1, CEACAMP2, CEACAMP3, CEACAMP4, CEACAMP5, CEACAMP6, CEACAMP7, CEACAMP8, CEACAMP9, CEACAMP10, CEACAMP11 and CEACAM22P were visualized by feature plot and violin plot in BALF and PBMC scRNA-seq data. Then, co-expression (correlation) analysis was performed among CRGs and 50 hallmark of gene sets to identify the potential downstream pathways. The CellphoneDB algorithm was used to illuminate the cellular communication between cells with high CRG expression and other cells. Besides, two data including scRNA-seq data of acute lung injury (ALI) mouse lung (GSE134383) and idiopathic pulmonary fibrosis (IPF) mouse lung (E-HCAD-14) were downloaded to evaluate the distribution and expression of CRGs, key receptor–ligand pair of cellular communication and potential downstream pathways [26,27,28,29,30].
Statistical analysis
Only p value of two-sided statistical testing lower than 0.05 was considered statistically significant. All statistical analysis processes were performed with R version 3.6.1 software (Institute for Statistics and Mathematics, Vienna, Austria; www.r-project.org).
Results
Patient characteristics and univariate analysis
A total of 300 hospitalized adult COVID-19 patients diagnosed by RT-PCR in Wuhan Jinyintan Hospital from January 1, 2020, to April 30, 2020, were included in this retrospective study.
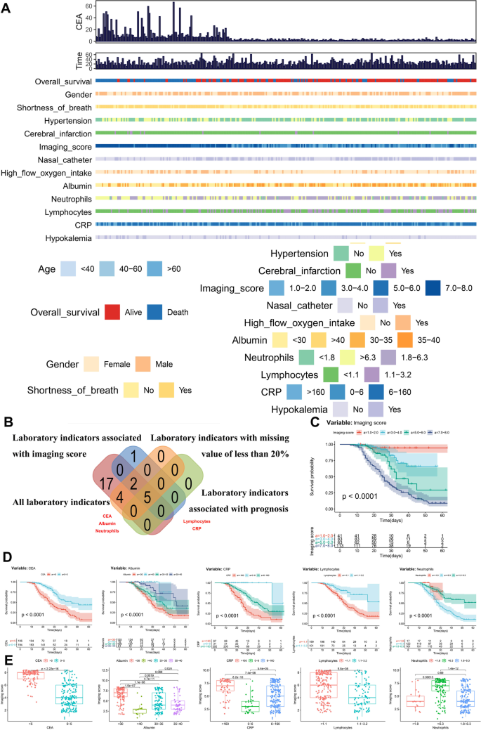
The baseline characteristics of 300 COVID-19 patients are described in Fig. 1A and Table 1. The cohort comprised 170 males and 130 females, with a median age of 63.0 (range 21.0–90.0) years. After removing 17 of 28 laboratory indicators with missing values more than 20% of the sample size, the results of initial Kaplan–Meier survival analysis (Fig. 1C–D) and parameter or nonparametric tests (Fig. 1E) revealed that only five indicators (serum CEA, lymphocytes, neutrophils, CRP and albumin) were significantly associated with both the imaging score and prognosis of COVID-19 patients (Fig. 1B).
Patient characteristics and univariate analysis. The baseline characteristics of 300 COVID-19 patients were described in (A). The cohort comprised 170 males and 130 females, with a median age of 63.0 (range 21.0–90.0) years. After removing 17 of the 28 laboratory indicators with missing values more than 20% of the sample size, the results of initial Kaplan–Meier survival analysis (C–D) and parameter or nonparametric tests (E) suggested that only five (serum CEA, lymphocytes, neutrophils, CRP and albumin) indicators were significantly associated with both imaging score and prognosis COVID-19 patients (B)
Cox proportional hazard model and nomogram
CEA is the only laboratory indicator with significant difference in all the univariate and multivariate analysis. To identify the optimal cutoff point of CEA, the cyclic log-rank test was conducted. The results revealed that CEA = 7.3 ng/ml was the optimal cutoff point with the most significant P value in the log-rank test (Fig. 2A, B). The variable of nasal catheter is integrated into a variable named “Mode of ventilation,” which is a variable with five levels (no oxygen; oxygen with nasal canula (OWNC); oxygen through high flow nasal canula (HFNC); noninvasive ventilation (NIV); and invasive ventilation (IV)). Since mode of ventilation has the property of the ordered categorical variable, even if a patient only takes HFNC on admission, then the condition deteriorates and he or she receives invasive ventilation, the variable "Mode of ventilation" will be marked as IV but not HFNC. Then, 11 potential indicators showing prognostic values in Kaplan–Meier analysis were incorporated into the initial Cox proportional hazard models, along with two demographic information (age and gender). The final multivariate models were constructed to confirm the effects of significant covariates in the initial models of the overall survival (OS) of COVID-19 patients (Fig. 2C and Table 2). Patients with lower CEA had better OS (HR 0.57; 95% CI 0.354 to 0.920; P = 0.020) in the multivariate model, suggesting CEA as a prognostic indicator for COVID-19 patients independently.
Cox proportional hazard model. CEA is the only laboratory indicator with significant results in all univariate and multivariate analyses. To identify the optimal cutoff point of CEA, the cyclic log-rank test was performed. And the results showed that CEA = 7.3 ng/ml was the optimal cutoff point with the most significant P value in log-rank test (A, B). Then, 12 potential significant indicators (showing prognostic values in Kaplan–Meier analysis) and two demographic information (age and gender) were incorporated into the initial Cox proportional hazard models, and the final multivariate models were constructed to confirm the effects of significant covariates in the initial models to the OS of COVID-19 patients (C). The variable of nasal catheter is integrated into a new variable named "Mode of ventilation," a variable with five levels (no oxygen; oxygen with nasal canula (OWNC); oxygen through high flow nasal canula (HFNC); noninvasive ventilation (NIV); and invasive ventilation (IV)). The results suggested that patients with lower CEA had better OS (HR 0.57; 95% CI 0.354 to 0.920; P = 0.020) in multivariate model, which suggested that CEA independently prognostic indicator for COVID-19 patients
The prognostic nomogram was constructed based on the multivariate Cox model including CEA to predict the 3-week and 5-week overall survival probability of COVID-19 patients (Fig. 3A). The calibration curve and the ROC curve (AUC = 0.783) suggested acceptable calibration and discrimination of the nomogram, respectively (Fig. 3B; Additional file 5: Figure S1A-B). Besides, the risk score (RS) was calculated by the formula generated by the multivariate Cox model. The scatter plot (Additional file 5: Figure S1C) and risk curve (Additional file 5: Figure S1D) of the model demonstrated the RS distribution based on risk score of each patient. The Kaplan–Meier curve suggested the prognostic value of the RS (Fig. 3C, P < 0.001). Additionally, the residual distribution of the multivariate model was accessed by the residual plot (Additional file 5: Figure S1E). Eventually, the RS was shown to be an independent prognostic indicator for COVID-19 patients in both univariate (HR = 4.105, 95% CI (2.140 − 7.874), P < 0.001, Fig. 3D) and multivariate (HR = 1.053, 95% CI (1.026 − 1.082), P < 0.001, Fig. 3E) Cox regression model corrected by demographics.
Construction and model diagnosis of prognostic nomogram. The prognostic nomogram was constructed based on the multivariate Cox model including CEA, which could predict the 3-week and 5-week overall survival probability of COVID-19 patients (A). The significant prognostic factors in multivariate Cox model were marked with asterisks (*) in the nomogram (*: P < 0.05; **: P < 0.01). The time-related ROC curve suggested acceptable discrimination of the nomogram (B). Besides, the risk score (RS) was calculated by the formula generated by the multivariate Cox model. Kaplan–Meier curve suggested the prognostic value of the RS (C, P < 0.001). Eventually, in univariate (HR = 4.105, 95% CI (2.140 − 7.874), P < 0.001) (D) and multivariate (HR = 1.053, 95% CI (1.026 − 1.082), P < 0.001) (E) Cox regression model corrected by demographics, the RS was shown to be an independent prognostic indicator for COVID-19 patients
Additionally, since many laboratory values were not analyzed as there were more than 20% missing data for 17 out of 28 variables, raising some concern on the fact some prognosis factors could remain unidentified, the results of Kaplan–Meier analysis of 17 laboratory values with more than 20% missing data were illustrated by survival curves (Additiona file 1: Table S1; Additional file 5: Figure S1F). Some laboratory indicators, such as ALT (alanine aminotransferase), AST (aspartate aminotransferase), PLT (platelet), PCT (procalcitonin), HBDH (α-hydroxybutyrate dehydrogenase), LDH (lactate dehydrogenase), ferritin, IL-6 (interleukin 6), D-dimer, myoglobin and HsTNT (high-sensitivity troponin) did show prognostic values in univariate analyses.
In order to further prove whether these laboratory indicators with significance in univariate analysis can be used as independent prognostic factors, we, respectively, incorporated these variables into the multivariate Cox regression model and conducted multivariate Cox regression analysis for 22 times (keep or remove missing values). In the cohort where missing values were removed, only the regression models, respectively, including AST, ALT, D-dimer and PLT were converged (due to the uneven distribution of some variables level and events number when removing missing values), suggesting that CEA was an independent prognostic factor in all multivariate models and both normal PLT (HR = 0.635, 95% CI (0.408 to 0.990), P = 0.045) and normal ferritin (HR = 0.094, 95% CI (0.010 to 0.860), P = 0.037) were also independent favorable factors (Additiona file 2: Supplementary material 1) compared abnormal levels. In the cohort keeping missing values, a total of 11 regression models were converged and CEA was an independent prognostic factor in all multivariate models. Additionally, patients with normal PLT (HR 0.624; 95% CI 0.406 to 0.960; P = 0.031), ferritin (HR 0.089; 95% CI 0.010 to 0.750; P = 0.026), IL − 6 (HR 0.494; 95% CI 0.264 to 0.930; P = 0.028) and myoglobin (HR 0.520; 95% CI 0.303 to 0.890; P = 0.017) had better OS than patients with abnormal levels of these laboratory indicators in the multivariate models (Additiona file 3: Supplementary material 2). However, most of these laboratory indicators did not meet the requirements for inclusion in multivariate analysis [31, 32]. Inclusion of more covariates does not necessarily lead to higher accuracy, but instead to overfitting, and should be avoided. Thus, only five indicators (serum CEA, lymphocytes, neutrophils, CRP and albumin) were incorporated into the multivariate Cox model. And all these results suggested CEA as a prognostic indicator for COVID-19 patients independently.
Subgroup analysis
As smokers or patients with specific malignancies could have increased CEA levels without any correlation with COVID-19, all patients with primary malignancy were excluded from the study. Furthermore, in order to identify the association between CEA levels and smoking, two subgroup Cox proportional hazard regression models including smoking status (keep or remove missing values) were constructed, suggesting that the CEA level (HR 0.547; 95% CI 0.318 to 0.940; P = 0.037) (remove missing values) (HR 0.620; 95% CI 0.384 to 0.990; P = 0.048) (keep missing values) was still an independent prognostic indicator for COVID-19 patients (SAdditiona file 4: Supplementary material 3). Moreover, CRG expression levels were retrieved from the RNA-seq data of lung squamous cell carcinoma (LUSC) available from The Cancer Genome Atlas (TCGA). The results of rank-sum tests showed that CEA levels in both the serum of COVID-19 patients (Additional file 6: Figure S2A) and the tissues of lung cancer (Additional file 6: Figure S2B-C) were significantly higher in smokers than in non-smokers.
Additionally, to further evaluate the prognostic value of the mode of ventilation, the Kaplan–Meier analysis was performed. The results suggested that the mode of ventilation was significantly associated with the prognosis of COVID-19 patients (P < 0.001) (Additional file 7: Figure S3).
Identification of the potential mechanism of CEA in COVID-19
The scRNA-seq data of bronchoalveolar lavage fluid (BALF) from three patients with moderate COVID-19 (C141, C142 and C144), six patients with severe or critical infection (C143, C145, C146, C148, C149 and C152) and three healthy controls (C51, C52 and C100) [15] were download from the GEO database. (This part was a secondary analysis of published data.) A UAMP analysis was performed in 63,010 cells in BALF and clearly identified 20 clusters and 11 cell types including B cell, CD4 + T cell, CD8 + T cell, dendritic cell, macrophage, monocyte, natural killer cell, neutrophil, T cell: gamma–delta, type I pneumocyte, type II pneumocyte (Fig. 4A, B, Additional file 8: Figure S4A-B). The expression levels and expression percentages of the marker genes in each cell type were displayed in Additional file 8: Figure S4C and S4D, respectively. Except for macrophages and type I and type II pneumocytes, all other immune cells (B cell, CD4 + T cell, CD8 + T cell, dendritic cell, monocyte, natural killer cell, neutrophil and T cell: gamma–delta) were dominantly differentiated and chemotactic in the BALF of COVID-19 patients compared to healthy volunteer (Fig. 4C). Furthermore, in terms of the expression and distribution of CRGs, CEACAM1, CEACAM3, CEACAM5, CEACAM6, CEACAM7, CEACAM8 and CEACAM21 were differentially expressed among moderate, severe/critical COVID-19 patients and healthy controls while CEACAM5 and CEACAM6 were significantly localized in the type II pneumocytes of COVID-19 patients (Fig. 4D–E). Additionally, the cell cycle analysis suggested that COVID-19 patients were more likely to have cells in the G2M and S stages (Additional file 9: Figure S5A-B). Moreover, cellphoneDB analysis illustrated that pneumocytes of COVID-19 patients communicated extensively with other immune cells through CRGs. In particular, the number of type II pneumocyte was found to significantly increase in COVID-19 and have cross talk with neutrophils via CEACAM8-CEACAM6 (Fig. 4F, Additional file 9: Figure S5C). Figure 4G summarizes the absolute quantification of 50 hallmark gene sets calculated the GSVA in type I and type II pneumocytes, suggesting that the interferon response and cell proliferation signaling pathways were significantly activated in type II pneumocytes highly expressing CRGs of COVID-19 patients.
Identification of the mechanism of abnormal CEA expression in COVID-19 patients’ and healthy volunteers’ bronchoalveolar lavage fluid (BALF). scRNA-seq data of bronchoalveolar lavage fluid (BALF) from three patients with moderate COVID-19 (C141, C142 and C144), six patients with severe or critical infection (C143, C145, C146, C148, C149 and C152) and three healthy controls (C51, C52 and C100) (accession no. GSE145926) were download from the GEO database. A UAMP analysis was performed in 63,010 cells in BALF and clearly identified 20 clusters and 11 cell types (B cell, CD4 + T cell, CD8 + T cell, dendritic cell, macrophage, monocyte, natural killer cell, neutrophil, T cell: gamma–delta, type I pneumocyte, type II pneumocyte) (A, B). All other immune cells (B cell, CD4 + T cell, CD8 + T cell, dendritic cell, monocyte, natural killer cell, neutrophil and T cell: gamma–delta) except for macrophages and type I and type II pneumocytes were dominantly differentiated and chemotactic in COVID-19 patients’ BALF compared to healthy volunteer’s BALF (C). Furthermore, in terms of the expression and distribution of CRGs, CEACAM1, CEACAM3, CEACAM5, CEACAM6, CEACAM7, CEACAM8 and CEACAM21 were differentially expressing among moderate, severe/critical COVID-19 patients and healthy controls while CEACAM5 and CEACAM6 were significantly localized in the type II pneumocytes of COVID-19 patients (D, E). In particular, F summarized the absolute quantification of 50 hallmark gene sets calculated the GSVA in type I and type II pneumocytes, suggesting that the interferon response and cell proliferation signaling pathways were significantly activated in type II pneumocytes highly expressing CRGs of COVID-19 patients (F)
Similarly, the scRNA-seq data of 94,448 PBMCs from six patients with moderate COVID-19 and six healthy volunteers were also downloaded (This part was a secondary analysis of published data) [16]. The UAMP analysis identified 18 clusters and 10 cell types including B cell, B cell Naïve, CD4 + T cell, CD8 + T cell, macrophage–monocyte, myelocyte, natural killer cell, neutrophil, plasma cell. platelets (Fig. 5A, B; Additional file 10: Figure S6A-B). All types of immune cell were significantly differentiated and chemotactic in COVID-19 patients’ PBMCs compared to healthy controls (Fig. 5C). CEACAM1, CEACAM4, CEACAM6 and CEACAM8 were differentially expressed between PBMCs of COVID-19 patients and healthy controls, while CEACAM1, CEACAM6 and CEACAM8 were significantly localized in a novel cell subtype annotated as developing neutrophils, which was significantly differentiated and chemotactic (Fig. 5D, E). Additionally, dot plots summarized the results of Gene Ontology (GO) and the Kyoto Encyclopedia of Genes and Genomes (KEGG) enrichment analysis. Based on GO analysis, the DEGs were associated with the neutrophil activation and degranulation (Fig. 5F). According to KEGG analysis, the DEGs were related to protein processing in endoplasmic reticulum, phagosome, Epstein–Barr virus infection and tuberculosis (Fig. 5F). Additionally, cell cycle analysis suggested that the developing neutrophils in COVID-19 patients’ PBMCs were all engaged in the G2M and S stages (Additional file 10: Figure S6C-D). And more extensive cellular communication analysis performed by iTALK algorithm (https://github.com/Coolgenome/iTALK/) further illustrated mechanisms between the developing neutrophils and the other PBMCs (Additional file 10: Figure S6E-F). Eventually, all neutrophils were extracted separately and re-analyzed for dimensionality reduction. The UAMP analysis identified two cell types including canonical neutrophils and developing neutrophils (Additional file 11: Figure S7A-B). A significant increase in the number of developing neutrophils was found in COVID-19 while CEACAM1, CEACAM6 and CEACAM8 were also significantly co-localized developing neutrophils (Additional file 11: Figure S7C-D).
Identification of the mechanism of abnormal CEA expression in COVID-19 patients’ and healthy volunteers’ PBMCs scRNA-seq data of 94,448 PBMCs from six patients with moderate COVID-19 and six healthy volunteers were download from the GEO database (accession no. GSE150728). The UAMP analysis identified 18 clusters and 10 cell types (B cell, B cell Naïve, CD4 + T cell, CD8 + T cell, macrophage–monocyte, myelocyte, natural killer cell, neutrophil, plasma cell, olatelets) (A, B). All types of immune cell were significantly differentiated and chemotactic in COVID-19 patients’ PBMCs compared to healthy controls (C). What is more, CEACAM1, CEACAM4, CEACAM6 and CEACAM8 were differentially expressing between PBMCs of COVID-19 patients and healthy controls while CEACAM1, CEACAM6 and CEACAM8 were significantly localized in a novel cell subtype annotated as “developing neutrophils,” which was significantly differentiated and chemotactic only in COVID-19 patients with ARDS reported by Wilk, A.J., et al. (D, E). Additionally, dot plots in F summarized the results of Gene Ontology (GO) and the Kyoto Encyclopedia of Genes and Genomes (KEGG) enrichment analysis of the DEGs of the developing neutrophils (F)
The specific expressions of CRGs in COVID-19 patients
The scRNA-seq data of ALI mouse lungs (https://www.ncbi.nlm.nih.gov/geo/query/acc.cgi?acc=GSE134383) and IPF mouse lungs (https://www.ebi.ac.uk/gxa/sc/experiments/E-HCAD-14/results/tsne) were also downloaded to evaluate the distribution and expression of CRGs, key receptor–ligand pair of cellular communication and potential downstream pathways [26,27,28,29,30]. The UAMP analysis identified 18 clusters and 6 cell types in ALI mouse lungs while there were no abnormal expressions of CRGs (Fig. 6A–C). The interferon response and cell proliferation signaling pathways were not significantly activated in type II pneumocytes of ALI mouse lungs (Fig. 6D). Similarly, abnormal expressions of CRGs were also not detected in 31 clusters and 10 cell types of IPF mouse lungs (Fig. 6E–G). Besides, the heatmap of GSVA also showed that the interferon response and cell proliferation signaling pathways were not activated in type II pneumocytes of IPF mouse lungs (Fig. 6H). Therefore, abnormal expressions of CRGs in COVID-19 patients were COVID-19-specific and not related to CEA involvement in ALI and IPF.
The abnormal expressions of CRGs in COVID-19 patients were COVID-19-specific and not related to CEA involvement in ALI and IPF. Due to the close correlation between CEA and ALI and IPF, we initially speculated that the poor prognosis of COVID-19 patients mediated by CEA might be related to ALI and IPF pathophysiologically. To validate this hypothesis, scRNA-seq data of ALI and IPF mouse lungs were also downloaded to evaluated the distribution and expression of CRGs, key receptor–ligand pair of cellular communication and potential downstream pathways. The UAMP analysis identified 18 clusters and 6 cell types in ALI mouse lungs while there were no abnormal expressions of CRGs (A, C). And the interferon response and cell proliferation signaling pathways were not significantly activated in type II pneumocytes of ALI mouse lungs (D). Similarly, abnormal expressions of CRGs were also not detected in 31 clusters and 10 cell types of IPF mouse lungs (E, G). Besides, the heatmap of GSVA also showed that the interferon response and cell proliferation signaling pathways were not activated in type II pneumocytes of IPF mouse lungs (H)
Protein–protein interaction (PPI) network of CRGs
String [33] database was utilized to construct the PPI network of CRGs, illustrating that several CRGs had direct interaction with a variety of immune cell surface markers (Fig. 7A–C). Besides, the protein expression levels of CRGs in normal lung samples of The Human Protein Atlas were also checked [34], showing that only CEACAM21 was stained moderately in pneumocytes while the proteins of CEACAM5, CEACAM6 and CEACAM8 were not detected in normal lung samples (Fig. 7D). To sum up, the prognostic value of CEA was identified in COVID-19 patients and the developing neutrophils/neutrophil progenitors (highly expressed CEACAM8, ELANE and LYZ) could have the cross talk with type II pneumocyte (highly expressed CEACAM5 and CEACAM6) via CEACAM8-CEACAM6.
Protein–protein interaction (PPI) network of CRGs. String database was used to construct the PPI network of CRGs, illustrating that several CRGs had direct protein–protein interactions with a variety of immune cell surface markers (A, C). Besides, the protein expression levels of CRGs in normal lung samples of The Human Protein Atlas were also checked, showing that only CEACAM21 were stained moderately in pneumocytes while the proteins of CEACAM5, CEACAM6 and CEACAM8 were not detected in normal lung samples (D)
Discussion
The COVID-19 has induced a worldwide epidemiological event with a high infectivity and mortality [35]. Identification of predicting biomarkers may assist clinicians in decision-making. However, the candidate predictors of COVID-19 remain unclear. In this study, we identified CEA as a potential biomarker for COVID-19 patients. To further explore the underlying mechanism, we used the single-cell transcriptomics of BALF from patients with or without COVID-19, along with the scRNA-seq data of ALI and IPF mouse lungs. We found that the developing neutrophils/neutrophil progenitors can have the cross talk with type II pneumocyte via CEACAM8-CEACAM6 in COVID-19 but not ALI and IPF.
The predicting biomarkers are important for clinical decision-making; thus, many efforts have been made to identify them in patients with COVID-19 pneumonia. Previously, the inflammatory biomarkers (IL-6, IL-8, IL-10 and ratio of IL-6 to IL-10), patients’ characteristics (age) and chest CT images (consolidation, emphysema and residual healthy lung parenchyma) have been reported to predict the prognosis of COVID-19 patients [8, 36]. In addition, the innovative method of machine learning is also used to precisely evaluate the COVID-19 pneumonia [37].
In this study, based on the clinical information of hospitalized adult COVID-19 patients, we identified CEA as a prognostic indicator for COVID-19 patients independently. Additionally, the prognostic nomogram including CEA was also constructed with a good applicability (AUC = 0.776). CEA, initially considered as an oncofetal protein, is an epithelial cell glycoprotein with a molecular mass of 180–200 kDa. At present, CEA is viewed as a normal epithelial molecule and its abnormal expression is generally found in tumors [38].
In COVID-19, we also found that CEACAM8 is highly expressed in the developing neutrophils/neutrophil progenitors, while CEACAM5 and CEACAM6 are highly expressed in type II pneumocyte. In humans, CEA and CEA subfamily members (CEACAMs) are cell surface heavily glycosylated proteins. In the bacterial or viral infection, CEA and CEACAM1 participate in the adherence of enteric bacteria to the apical membrane of colonic M cells in the human gut mucosa [39]. Besides, in the human respiratory tract, CEACAM1 and CEACAM5 increase the host susceptibility to bacterial infection upon viral challenge [40].
COVID-19 can lead to fatal comorbidities, especially acute respiratory distress syndrome (ARDS), which mainly caused by the injury to the alveolar epithelial cells [41]. And it has been reported that the major risk factors for severe COVID-19 are shared with IPF, namely increasing age, male sex and comorbidities such as hypertension and diabetes [42]. Due to the close correlation between CEA and ALI/IPF, we initially speculated that the poor prognosis of COVID-19 patients mediated by CEA might be related to ALI and IPF pathophysiologically. Because there are no natural models for IPF and ALI, the use of animal models that reproduce key known features of the disease is warranted. Direct lung infection is the leading cause of ARDS/ALI and can be modeled in mice using live pathogens and sterile models of inflammation while the bleomycin mouse model has identified many of the molecular and cellular mechanisms recognized as being important in pathogenesis of IPF [43, 44]. Therefore to validate this hypothesis, scRNA-seq data of ALI mouse lungs and IPF mouse lungs were also downloaded to evaluate the distribution and expression of CRGs, key receptor–ligand pair of cellular communication and potential downstream pathways [26,27,28,29,30]. The cross talk via CEACAM8-CEACAM6 was found between developing neutrophils and type II pneumocyte in COVID-19 but not ALI and IPF suggesting that during COVID-19 infection process, the differentiated developing neutrophils might regulate some biological processes of type II pneumocyte. The previous study reported that some CEACAMs were shown to be receptors that facilitate entry of middle east respiratory syndrome coronavirus [45]. And CEACAM were involved in cell–cell recognition and modulate cellular processes that range from the shaping of tissue architecture and neovascularization to the regulation of insulin homeostasis and T-cell proliferation [46]. However, the role of CEACAM in COVID-19 remains hypothetical in ARDS pathophysiology.
In COVID-19, the developing neutrophils were found to have cross talk with type II pneumocyte via CEACAM8-CEACAM6. Generally, CEACAM can be engaged in cellular communication which may affect various signal transduction processes related to cell activation, differentiation and apoptosis [47, 48]. In this process, CEACAM8-CEACAM6 regulation network may promote the differentiation of developing neutrophils, which are the newly annotated cells in patients with ARDS and represent neutrophils at various developmental stages [16]. The developing neutrophils may further lead to COVID-19 progression and induce the ARDS. Besides, it also regulates the proliferation of type II pneumocyte, which highly expresses ACE2 and serves as the major infected cell type by SARS-CoV-2 [49].
CEA level has been reported to be correlated with severity of several lung disease [28, 50,51,52]. The close association between respiratory epithelial damage and the release of CEA in IPF has been validated by a study based on BALF and serum measurement of CEA [50]. Acute exacerbations of IPF is pathologically manifested as diffuse acute lung injury (DALI) on the basis of pulmonary interstitial fibrosis [28]. Since COVID-19 pneumonia belongs to interstitial pneumonia and IPF was the result of the final fibrosis of interstitial pneumonia, we initially speculated that the poor prognosis of COVID-19 patients mediated by CEA might be related to ALI and IPF pathophysiologically. However, abnormal expression of CRGs was not found in both scRNA-seq samples of ALI and IPF while no developing neutrophils were annotated. Thus, abnormal expressions of CRGs in COVID-19 patients were COVID-19-specific and not related to CEA involvement in ALI and IPF.
To the best of our knowledge, the present study was the first to systematically evaluate the prognostic roles of CEA in COVID-19 patients and implies the potential mechanism in BALF and PMBC. The results implied the potential for clinical application. However, several limitations were present in this study. First, the retrospective nature of the present study was a limitation compared with a prospective study. Secondly, the generalizability of the nomogram had not been validated externally by the multicenter data, nor had the potential mechanism of CRGs been verified by wet experiments. Third, the case number of scRNA-seq data of BALF from three patients with moderate COVID-19, six patients with severe or critical infection and three healthy controls was limited. Fourth, smokers could have increased CEA levels without any correlation with COVID-19. However, smoking status was unknown for more than 25% of the patients. Any conclusion seems therefore debatable. Due to the limited number of smoking patients in this study (11/300) and the large number of patients with unknown smoking status (79/300), the relationship between smoking status and CEA in COVID-19 patients needs to be further studied. Last but not least, the limitation of sample size may contribute to the major bias of this study. Subsequent studies should focus on clinical studies with larger sample sizes and higher levels of evidence and basic studies exploring the molecular mechanisms of key biomarkers.
Conclusion
This study identifies prognostic roles of CEA in COVID-19 patients and implies the potential mechanism of CEACAM8-CEACAM6 in the progression of COVID-19 by regulating the cellular communication of developing neutrophils and type II pneumocyte. The abnormal expressions of CRGs in COVID-19 patients were COVID-19-specific and not related to CEA involvement in ALI and IPF.
Data availability
The datasets generated and/or analyzed during the current study are available in the Supplementary Material, Gene Expression Omnibus (GEO) (Accession no. GSE145926, GSE150728, GSE134383) and Single Cell Expression Atlas (Accession no. E-HCAD-14).
References
- 1.
Jin Y, Yang H, Ji W, Wu W, Chen S, Zhang W, Duan G: Virology, Epidemiology, Pathogenesis, and Control of COVID-19. Viruses 2020, 12(4).
- 2.
Zhou P, Yang XL, Wang XG, Hu B, Zhang L, Zhang W, Si HR, Zhu Y, Li B, Huang CL, et al. A pneumonia outbreak associated with a new coronavirus of probable bat origin. Nature. 2020;579(7798):270–3.
- 3.
Guan WJ, Ni ZY, Hu Y, Liang WH, Ou CQ, He JX, Liu L, Shan H, Lei CL, Hui DSC et al: Clinical Characteristics of Coronavirus Disease 2019 in China. The New England journal of medicine 2020.
- 4.
Chen N, Zhou M, Dong X, Qu J, Gong F, Han Y, Qiu Y, Wang J, Liu Y, Wei Y, et al. Epidemiological and clinical characteristics of 99 cases of 2019 novel coronavirus pneumonia in Wuhan, China: a descriptive study. Lancet. 2020;395(10223):507–13.
- 5.
Huang C, Wang Y, Li X, Ren L, Zhao J, Hu Y, Zhang L, Fan G, Xu J, Gu X, et al. Clinical features of patients infected with 2019 novel coronavirus in Wuhan, China Lancet. 2020;395(10223):497–506.
- 6.
Zhang H, Kang Z, Gong H, Xu D, Wang J, Li Z, Li Z, Cui X, Xiao J, Zhan J, et al. Digestive system is a potential route of COVID-19: an analysis of single-cell coexpression pattern of key proteins in viral entry process. Gut. 2020;69(6):1010–8.
- 7.
Wrapp D, Wang N, Corbett KS, Goldsmith JA, Hsieh CL, Abiona O, Graham BS, McLellan JS. Cryo-EM structure of the 2019-nCoV spike in the prefusion conformation. Science (New York, NY). 2020;367(6483):1260–3.
- 8.
Salvatore C, Roberta F, Angela L, Cesare P, Alfredo C, Giuliano G, Giulio L, Giuliana G, Maria RG, Paola BM et al: Clinical and laboratory data, radiological structured report findings and quantitative evaluation of lung involvement on baseline chest CT in COVID-19 patients to predict prognosis. La Radiologia medica 2020.
- 9.
Xue G, Gan X, Wu Z, Xie D, Xiong Y, Hua L, Zhou B, Zhou N, Xiang J, Li J: Novel serological biomarkers for inflammation in predicting disease severity in patients with COVID-19. International immunopharmacology 2020, 89(Pt A):107065.
- 10.
McElvaney OJ, Hobbs BD, Qiao D, McElvaney OF, Moll M, McEvoy NL, Clarke J, O'Connor E, Walsh S, Cho MH et al: A linear prognostic score based on the ratio of interleukin-6 to interleukin-10 predicts outcomes in COVID-19. EBioMedicine 2020, 61:103026.
- 11.
Yang C, Wang J, Liu J, Huang S, Xiong B. Elevated carcinoembryonic antigen in patients with COVID-19 pneumonia. J Cancer Res Clin Oncol. 2020;146(12):3385–8.
- 12.
Chen Q, Kong H, Qi X, Ding W, Ji N, Wu C, Huang C, Wu W, Huang M, Xie W et al: Carcinoembryonic Antigen: A Potential Biomarker to Evaluate the Severity and Prognosis of COVID-19. Frontiers in medicine 2020, 7:579543.
- 13.
Lachat C, Hawwash D, Ocké MC, Berg C, Forsum E, Hörnell A, Larsson C, Sonestedt E, Wirfält E, Åkesson A et al: Strengthening the Reporting of Observational Studies in Epidemiology-Nutritional Epidemiology (STROBE-nut): An Extension of the STROBE Statement. PLoS medicine 2016, 13(6):e1002036.
- 14.
Bossuyt PM, Reitsma JB, Bruns DE, Gatsonis CA, Glasziou PP, Irwig LM, Lijmer JG, Moher D, Rennie D, de Vet HC. Towards complete and accurate reporting of studies of diagnostic accuracy: the STARD initiative. Clin Chem Lab Med. 2003;41(1):68–73.
- 15.
Liao M, Liu Y, Yuan J, Wen Y, Xu G, Zhao J, Cheng L, Li J, Wang X, Wang F, et al. Single-cell landscape of bronchoalveolar immune cells in patients with COVID-19. Nat Med. 2020;26(6):842–4.
- 16.
Wilk AJ, Rustagi A, Zhao NQ, Roque J, Martínez-Colón GJ, McKechnie JL, Ivison GT, Ranganath T, Vergara R, Hollis T et al: A single-cell atlas of the peripheral immune response in patients with severe COVID-19. Nature medicine 2020.
- 17.
Butler A, Hoffman P, Smibert P, Papalexi E, Satija R. Integrating single-cell transcriptomic data across different conditions, technologies, and species. Nat Biotechnol. 2018;36(5):411–20.
- 18.
Chung NC, Storey JD. Statistical significance of variables driving systematic variation in high-dimensional data. Bioinformatics (Oxford, England). 2015;31(4):545–54.
- 19.
Hou R, Denisenko E, Forrest ARR. scMatch: a single-cell gene expression profile annotation tool using reference datasets. Bioinformatics (Oxford, England). 2019;35(22):4688–95.
- 20.
Aran D, Looney AP, Liu L, Wu E, Fong V, Hsu A, Chak S, Naikawadi RP, Wolters PJ, Abate AR, et al. Reference-based analysis of lung single-cell sequencing reveals a transitional profibrotic macrophage. Nat Immunol. 2019;20(2):163–72.
- 21.
Zhang X, Lan Y, Xu J, Quan F, Zhao E, Deng C, Luo T, Xu L, Liao G, Yan M, et al. Cell Marker: a manually curated resource of cell markers in human and mouse. Nucleic Acids Res. 2019;47(D1):D721-d728.
- 22.
Qiu X, Mao Q, Tang Y, Wang L, Chawla R, Pliner HA, Trapnell C. Reversed graph embedding resolves complex single-cell trajectories. Nat Methods. 2017;14(10):979–82.
- 23.
Hänzelmann S, Castelo R, Guinney J. GSVA: gene set variation analysis for microarray and RNA-seq data. BMC Bioinformatics. 2013;14:7.
- 24.
Liberzon A, Birger C, Thorvaldsdóttir H, Ghandi M, Mesirov JP, Tamayo P. The Molecular Signatures Database (MSigDB) hallmark gene set collection. Cell Syst. 2015;1(6):417–25.
- 25.
Efremova M, Vento-Tormo M, Teichmann SA, Vento-Tormo R. Cell PhoneDB: inferring cell-cell communication from combined expression of multi-subunit ligand-receptor complexes. Nat Protoc. 2020;15(4):1484–506.
- 26.
Peyser R, MacDonnell S, Gao Y, Cheng L, Kim Y, Kaplan T, Ruan Q, Wei Y, Ni M, Adler C, et al. Defining the Activated Fibroblast Population in Lung Fibrosis Using Single-Cell Sequencing. Am J Respir Cell Mol Biol. 2019;61(1):74–85.
- 27.
Lin SE, Barrette AM, Chapin C, Gonzales LW, Gonzalez RF, Dobbs LG, Ballard PL: Expression of human carcinoembryonic antigen-related cell adhesion molecule 6 and alveolar progenitor cells in normal and injured lungs of transgenic mice. Physiological reports 2015, 3(12).
- 28.
Fahim A, Crooks MG, Wilmot R, Campbell AP, Morice AH, Hart SP. Serum carcinoembryonic antigen correlates with severity of idiopathic pulmonary fibrosis. Respirology (Carlton, Vic). 2012;17(8):1247–52.
- 29.
Ueno F, Kitaguchi Y, Shiina T, Asaka S, Miura K, Yasuo M, Wada Y, Yoshizawa A, Hanaoka M. The Preoperative Composite Physiologic Index May Predict Mortality in Lung Cancer Patients with Combined Pulmonary Fibrosis and Emphysema. Respiration; international review of thoracic diseases. 2017;94(2):198–206.
- 30.
Yu WS, Lee JG, Paik HC, Kim SJ, Lee S, Kim SY, Park MS, Haam S. Carcinoembryonic antigen predicts waitlist mortality in lung transplant candidates with idiopathic pulmonary fibrosis. European journal of cardio-thoracic surgery : official journal of the European Association for Cardio-thoracic Surgery. 2018;54(5):847–52.
- 31.
Riley RD, Ensor J, Snell KIE, Harrell FE, Jr., Martin GP, Reitsma JB, Moons KGM, Collins G, van Smeden M: Calculating the sample size required for developing a clinical prediction model. BMJ (Clinical research ed) 2020, 368:m441.
- 32.
Harrell FE: Regression Modeling Strategies: With Applications to Linear Models, Logistic and Ordinal Regression, and Survival Analysis: Regression Modeling Strategies: With Applications to Linear Models, Logistic and Ordinal Regression, and Survival Analysis; 2015.
- 33.
Snel B, Lehmann G, Bork P, Huynen MA. STRING: a web-server to retrieve and display the repeatedly occurring neighbourhood of a gene. Nucleic Acids Res. 2000;28(18):3442–4.
- 34.
Uhlén M, Fagerberg L, Hallström BM, Lindskog C, Oksvold P, Mardinoglu A, Sivertsson Å, Kampf C, Sjöstedt E, Asplund A et al: Proteomics. Tissue-based map of the human proteome. Science (New York, NY) 2015, 347(6220):1260419.
- 35.
Mafham MM, Spata E, Goldacre R, Gair D, Curnow P, Bray M, Hollings S, Roebuck C, Gale CP, Mamas MA, et al. COVID-19 pandemic and admission rates for and management of acute coronary syndromes in England. Lancet. 2020;396(10248):381–9.
- 36.
Nagant C, Ponthieux F, Smet J, Dauby N, Doyen V, Besse-Hammer T, De Bels D, Maillart E, Corazza F: A score combining early detection of cytokines accurately predicts COVID-19 severity and intensive care unit transfer. International journal of infectious diseases : IJID : official publication of the International Society for Infectious Diseases 2020.
- 37.
Pan P, Li Y, Xiao Y, Han B, Su M, Li Y, Zhang S, Jiang D, Chen X, Zhou F et al: Prognostic Assessment of COVID-19 in ICU by Machine Learning Methods: A Retrospective Study. Journal of medical Internet research 2020.
- 38.
Duffy MJ. Carcinoembryonic antigen as a marker for colorectal cancer: is it clinically useful? Clin Chem. 2001;47(4):624–30.
- 39.
Baranov V, Hammarström S. Carcinoembryonic antigen (CEA) and CEA-related cell adhesion molecule 1 (CEACAM1), apically expressed on human colonic M cells, are potential receptors for microbial adhesion. Histochem Cell Biol. 2004;121(2):83–9.
- 40.
Klaile E, Klassert TE, Scheffrahn I, Müller MM, Heinrich A, Heyl KA, Dienemann H, Grünewald C, Bals R, Singer BB, et al. Carcinoembryonic antigen (CEA)-related cell adhesion molecules are co-expressed in the human lung and their expression can be modulated in bronchial epithelial cells by non-typable Haemophilus influenzae, Moraxella catarrhalis, TLR3, and type I and II interferons. Respir Res. 2013;14(1):85.
- 41.
Li X, Ma X. Acute respiratory failure in COVID-19: is it “typical” ARDS? Critical care (London, England). 2020;24(1):198.
- 42.
George PM, Wells AU, Jenkins RG. Pulmonary fibrosis and COVID-19: the potential role for antifibrotic therapy. Lancet Respir Med. 2020;8(8):807–15.
- 43.
D’Alessio FR. Mouse Models of Acute Lung Injury and ARDS. Methods in molecular biology (Clifton, NJ). 2018;1809:341–50.
- 44.
Liu T, De Los Santos FG, Phan SH. The Bleomycin Model of Pulmonary Fibrosis. Methods in molecular biology (Clifton, NJ). 2017;1627:27–42.
- 45.
Chan CM, Chu H, Wang Y, Wong BH, Zhao X, Zhou J, Yang D, Leung SP, Chan JF, Yeung ML, et al. Carcinoembryonic Antigen-Related Cell Adhesion Molecule 5 Is an Important Surface Attachment Factor That Facilitates Entry of Middle East Respiratory Syndrome Coronavirus. J Virol. 2016;90(20):9114–27.
- 46.
Kuespert K, Pils S, Hauck CR. CEACAMs: their role in physiology and pathophysiology. Curr Opin Cell Biol. 2006;18(5):565–71.
- 47.
Gray-Owen SD, Blumberg RS. CEACAM1: contact-dependent control of immunity. Nat Rev Immunol. 2006;6(6):433–46.
- 48.
Khairnar V, Duhan V, Maney SK, Honke N, Shaabani N, Pandyra AA, Seifert M, Pozdeev V, Xu HC, Sharma P, et al. CEACAM1 induces B-cell survival and is essential for protective antiviral antibody production. Nat Commun. 2015;6:6217.
- 49.
Ziegler CGK, Allon SJ, Nyquist SK, Mbano IM, Miao VN, Tzouanas CN, Cao Y, Yousif AS, Bals J, Hauser BM, et al. SARS-CoV-2 Receptor ACE2 Is an Interferon-Stimulated Gene in Human Airway Epithelial Cells and Is Detected in Specific Cell Subsets across Tissues. Cell. 2020;181(5):1016-1035.e1019.
- 50.
Takahashi H, Nukiwa T, Matsuoka R, Danbara T, Natori H, Arai T, Kira S. Carcinoembryonic antigen in bronchoalveolar lavage fluid in patients with idiopathic pulmonary fibrosis. Jpn J Med. 1985;24(3):236–43.
- 51.
Hadjiliadis D, Tapson VF, Davis RD, Palmer SM. Prognostic value of serum carcinoembryonic antigen levels in patients who undergo lung transplantation. J Heart Lung Transplant. 2001;20(12):1305–9.
- 52.
Stevens DP, Mackay IR. Increased carcinoembryonic antigen in heavy cigarette smokers. Lancet. 1973;2(7840):1238–9.
Acknowledgements
We thank the Gene Expression Omnibus (GEO) (Accession no. GSE145926, GSE150728, GSE134383) and Single Cell Expression Atlas (Accession no. E-HCAD-14) team for using their data.
Funding
This study was not supported by any funding.
Author information
Affiliations
Contributions
RH, TM and RL carried out the molecular genetic studies, participated in the sequence alignment and drafted the manuscript. RH, TM, QZ, KC, XZ, JZ, DZ and RL participated in the design of the study and performed the statistical analysis. RH, TM, QZ, KC, XZ, JZ, DZ and RL conceived of the study and participated in its design and coordination and helped to draft the manuscript. All authors read and approved the final manuscript.
Corresponding authors
Ethics declarations
Ethics approval and consent to participate
This study was approved by the Ethics Committee of Jinyintan Hospital (KY-2020–58.01), followed the Standards for Reporting of Diagnostic Accuracy Studies Statement and Strengthening the Reporting of Observational Studies in Epidemiology (STROBE).
Consent for publication
All the text, figures and tables in this study are original. The manuscript has been read and approved for submission and publication by all authors.
Competing interests
The authors declare that there is no conflict of interests.
Additional information
Publisher's Note
Springer Nature remains neutral with regard to jurisdictional claims in published maps and institutional affiliations.
Supplementary Information
Additional file 1
. Table S1: Results of Kaplan–Meier survival analysis of 17 laboratory values with more than 20% missing data.
Additional file 2
. Supplementary material 1: Converged multivariate Cox regression model including 5 potential prognostic laboratory indicators with significance in univariate analysis (remove missing values). In the cohort where missing values were removed, only the regression models, respectively, including AST, ALT, ferritin, D-dimer and PLT were converged (due to the uneven distribution of some variables level and events number when removing missing values), suggesting that CEA was an independent prognostic factor in all multivariate models and both normal PLT (HR = 0.635, 95% CI (0.408 to 0.990), P = 0.045) and normal ferritin (HR = 0.094, 95% CI (0.010 to 0.860), P = 0.037) were also independent favorable factors compared abnormal levels.
Additional file 3
. Supplementary material 2: Converged multivariate Cox regression model including 11 potential prognostic laboratory indicators with significance in univariate analysis (keep missing values). In the cohort keeping missing values, a total of 11 regression models were converged and CEA was an independent prognostic factor in all multivariate models. Additionally, patients with normal PLT (HR 0.624; 95% CI 0.406 to 0.960; P = 0.031), ferritin (HR 0.089; 95% CI 0.010 to 0.750; P = 0.026), IL − 6 (HR 0.494; 95% CI 0.264 to 0.930; P = 0.028) and myoglobin (HR 0.520; 95% CI 0.303 to 0.890; P = 0.017) had better OS than patients with abnormal levels of these laboratory indicators in the multivariate models.
Additional file 4
: Supplementary material 3: Multivariate Cox regression model including smoking information (keep or remove missing values). As smokers or patients with specific malignancies could have increased CEA levels without any correlation with COVID-19, all patients with primary malignancy were excluded from the study. Furthermore, in order to identify the association between CEA levels and smoking, two subgroup Cox proportional hazard regression models including smoking status (keep or remove missing values) were constructed, suggesting that the CEA level (HR 0.547; 95% CI 0.318 to 0.940; P = 0.037) (remove missing values) (HR 0.620; 95% CI 0.384 to 0.990; P = 0.048) (keep missing values) was still an independent prognostic indicator for COVID-19 patients.
Additional file 5
. Figure S1: Model diagnosis of prognostic nomogram. The calibration curve and time-related ROC suggested acceptable calibration and discrimination of the nomogram (A-B). Besides, the risk score (RS) was calculated by the formula generated by the multivariate Cox model. The scatter plot (C) and risk curve (D) of the model demonstrated the RS distribution based on risk score of each patient. And the residual distribution of the multivariate model was accessed by the residual plot (E). Additionally, the results of Kaplan–Meier analysis of 17 laboratory values with more than 20% missing data were illustrated by survival curves (F).
Additional file 6
. Figure S2: Subgroup analysis between CEA and smoking status. The CRG expression levels were retrieved from the RNA-seq data of Lung Squamous Cell Carcinoma (LUSC) available from The Cancer Genome Atlas (TCGA). The results of rank-sum tests showed that CEA levels in both the serum of COVID-19 patients (A) and the tissues of lung cancer (B-C) were significantly higher in smokers than in non-smokers. Therefore, smoking status of patients should be considered when CEA was considered as a prognostic indicator.
Additional file 7
. Figure S3: Kaplan–Meier curve evaluating the prognostic value of the mode of ventilation. To further evaluate the prognostic value of mode of ventilation, the Kaplan–Meier analysis was performed. The results suggested that mode of ventilation was significantly associated with the prognosis of COVID-19 patients (P < 0.001).
Additional file 8
. Figure S4: Identification of cellular subpopulation in COVID-19 patients’ and healthy volunteers’ bronchoalveolar lavage fluid (BALF). scRNA-seq data of bronchoalveolar lavage fluid (BALF) from three patients with moderate COVID-19 (C141, C142 and C144), six patients with severe or critical infection (C143, C145, C146, C148, C149 and C152) and three healthy controls (C51, C52 and C100) (accession no. GSE145926) were download from the GEO database. A UAMP analysis was performed in 63,010 cells in BALF and clearly identified 20 clusters and 11 cell types (B cell, CD4 + T cell, CD8 + T cell, dendritic cell, macrophage, monocyte, natural killer cell, neutrophil, T cell: gammadelta, type I pneumocyte, type II pneumocyte) (A-B). The expression levels and expression percentages of the marker genes in each cell type were displayed in figure S5C and figure S5D, respectively (C-D).
Additional file 9
. Figure S5: Cell cycle and cellphoneDB analysis in COVID-19 patients’ and healthy volunteers’ bronchoalveolar lavage fluid (BALF). Cell cycle analysis suggested that COVID-19 patients were more likely to have cells in the G2M and S stages (A-B). And cellphoneDB analysis illustrated that pneumocytes of COVID-19 patients communicated extensively with other immune cells through CRGs (C).
Additional file 10
. Figure S6: Identification of cellular subpopulation in COVID-19 patients’ and healthy volunteers’ PBMCs. The UAMP analysis identified 18 clusters and 10 cell types (B cell, B cell Naïve, CD4 + T cell, CD8 + T cell, macrophage–monocyte, myelocyte, natural killer cell, neutrophil, plasma cell. platelets) (A-B). Besides, cell cycle analysis suggested that the developing neutrophils in COVID-19 patients’ PBMCs were all engaged in the G2M and S stages (C-D). And a more extensive cellular communication analysis performed by iTALK algorithm further illustrated mechanisms between the developing neutrophils and the other PBMCs (E–F)
Additional file 11
. Figure S7: Subgroup analysis for all neutrophils in COVID-19 patients’ and healthy volunteers’ PBMCs. All neutrophils were extracted separately and re-analyzed for dimensionality reduction. The UAMP analysis identified two cell types including canonical neutrophils and developing neutrophils (A-B). A significant increase in the number of developing neutrophils was found in COVID-19 while CEACAM1, CEACAM6 and CEACAM8 were also significantly co-localized developing neutrophils (C-D).
Rights and permissions
Open Access This article is licensed under a Creative Commons Attribution 4.0 International License, which permits use, sharing, adaptation, distribution and reproduction in any medium or format, as long as you give appropriate credit to the original author(s) and the source, provide a link to the Creative Commons licence, and indicate if changes were made. The images or other third party material in this article are included in the article's Creative Commons licence, unless indicated otherwise in a credit line to the material. If material is not included in the article's Creative Commons licence and your intended use is not permitted by statutory regulation or exceeds the permitted use, you will need to obtain permission directly from the copyright holder. To view a copy of this licence, visit http://creativecommons.org/licenses/by/4.0/. The Creative Commons Public Domain Dedication waiver (http://creativecommons.org/publicdomain/zero/1.0/) applies to the data made available in this article, unless otherwise stated in a credit line to the data.
About this article
Cite this article
Huang, R., Meng, T., Zha, Q. et al. The predicting roles of carcinoembryonic antigen and its underlying mechanism in the progression of coronavirus disease 2019. Crit Care 25, 234 (2021). https://doi.org/10.1186/s13054-021-03661-y
Received:
Accepted:
Published:
Keywords
- Coronavirus disease 2019
- Carcinoembryonic antigen
- Carcinoembryonic antigen-related cell adhesion molecules
- Developing neutrophils
- Type II pneumocyte






