Fig. 3

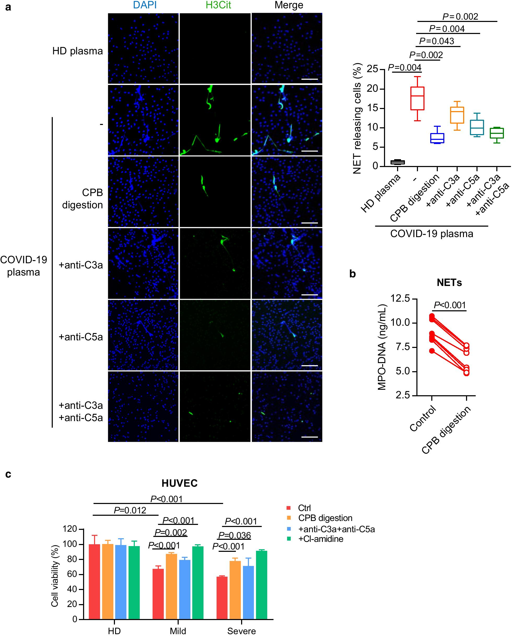
Anaphylatoxin-induced NET release was inhibited by recombinant CPB. a Immunofluorescent staining for NET formation. Neutrophils from HDs were cultured with plasma from HDs or severe COVID-19 patients with different treatment. Plasma was digested with 100 μg/ml recombinant CPB for 30 min at 37 °C prior to neutrophil stimulation. One hour prior to neutrophil stimulation, 100 μg/ml anti-human C3a and/or 10 μg/ml anti-human C5a antibodies were added into the culture system for neutralizing C3a or C5a in the plasma. The extracellular histone of NETs was stained with anti-histone H3 citrulline (H3Cit) antibody (green) and DNA was stained with DAPI (blue). Figure shows a representative image from 1 of 3 patients. Scale bar = 100 μm. The percentage of NETs was calculated as an average of 5–10 fields normalized to the total number of neutrophils, and results are expressed as mean ± SEM. b NET release as indicated by MPO-DNA concentration in the media. c Cell viability of HUVEC cultured with NET-conditioned medium was measured by CCK-8 assay. Cells cultured with HD plasma-conditioned medium were taken as control and normalized as 100%. The peptidylarginine deiminase inhibitor Cl-amidine was added at 200 μM for blocking NET formation. Data are presented as mean ± SEM. Data are presented as median (interquartile range). P values were obtained by Mann–Whitney U test or Student t test