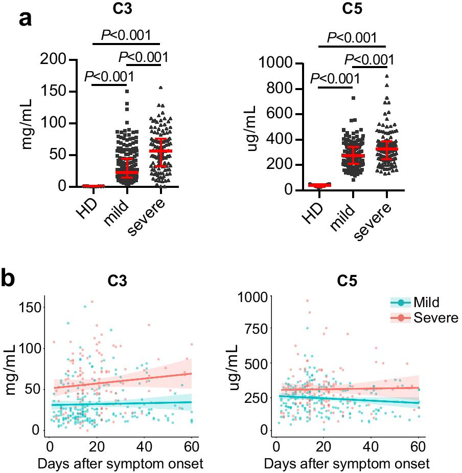
Fig. 2

The plasma levels of complement C3 and C5. a Plasma levels of C3 and C5. HD, n = 25; mild, n = 94; severe, n = 41. b Linear regression to straight curves of longitudinal C3 and C5 concentrations in plasma of COVID-19 patients within 60 days after symptom onset. Plasma samples were collected weekly in each patient after admission. Two hundred and twenty plasma samples from mild patients and 119 plasma samples were calculated. Confidence interval at 95% was indicated as a colored shadow. P values were obtained by Mann–Whitney U test or Student t test